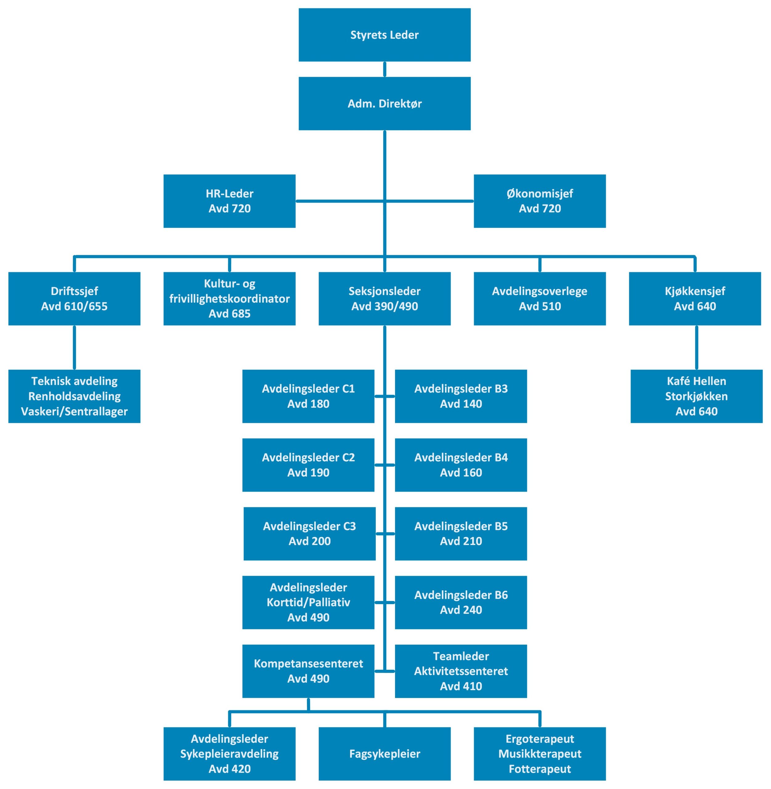
Organisasjon
Styreinfo
Styret ved Bergen Røde Kors Sykehjem AS består av:
- Geir Kjell Andersland, styreleder
- Morten Lillestøl Madsen, styremedlem
- Beate Husa, styremedlem
- Randi Hammerstrøm, styremedlem
- Trond Erik Birkeland, styremedlem
- Camilla Erlandsen, styremedlem (ansatt valgt)
- Kay Gunnar Lindnes, varamedlem (ansatt valgt)
Styret møtes cirka hver andre måned. Direktør møter alltid i styremøtene. Andre fra ledelsen møter ved behov.
Ledergruppen
Den strategiske ledergruppen består av administrerende direktør, HR-leder, Økonomisjef, Avdelingsoverlege og Seksjonsleder.

